京政发〔2021〕21号
各区人民政府,市政府各委、办、局,各市属机构:
现将《北京市“十四五”时期高精尖产业发展规划》印发给你们,请认真贯彻执行。
北京市人民政府
2021年8月11日

序言
“十四五”时期是我国开启全面建设社会主义现代化国家新征程、向第二个百年奋斗目标进军的第一个五年,也是北京落实首都城市战略定位、建设国际科技创新中心、构建高精尖经济结构、推动京津冀产业协同发展的关键时期。在全球创新版图重构以及我国加快构建双循环新发展格局的时代背景下,北京高精尖产业要坚持以首都发展为统领,巩固产业调整转型的良好势头,准确把握新发展阶段,深入贯彻新发展理念,主动融入新发展格局,全力推进高质量发展,切实肩负起国家赋予的使命和责任。
本规划根据《中共北京市委关于制定北京市国民经济和社会发展第十四个五年规划和二〇三五年远景目标的建议》《北京市国民经济和社会发展第十四个五年规划和二〇三五年远景目标纲要》制定,提出的高精尖产业主要涉及先进制造业、软件和信息服务业、科技服务业,是对“十三五”时期十大高精尖产业内涵的拓展和提升,实施期限为2021年至2025年,远景展望到2035年。
一、发展基础与形势要求
(一)发展基础
党的十八大尤其是2014年习近平总书记视察北京并发表重要讲话以来,全市统筹疏解非首都功能、构建高精尖经济结构、推动京津冀产业协同发展,高精尖产业进入创新发展、提质增效新阶段,为“十四五”时期构建现代产业体系奠定了坚实基础。
产业发展能级实现新跃升。2020年全市高精尖产业实现增加值9885.8亿元,占地区生产总值比重达到27.4%,较2018年提高2.3个百分点;培育形成新一代信息技术(含软件和信息服务业)、科技服务业两个万亿级产业集群以及智能装备、医药健康、节能环保、人工智能四个千亿级产业集群。
产业创新能力明显提高。2020年高精尖产业研发经费投入占收入比重7.3%。创建3个国家级制造业创新中心、92个企业技术中心和8个工业设计中心,布局人工智能、量子、脑科学等一批新型研发机构。拥有独角兽企业93家,数量居世界城市首位。涌现出柔性显示屏、国内首款通用CPU(中央处理器)、新冠灭活疫苗、5G+8K(第五代移动通信技术+8K超高清分辨率)超高清制作传输设备、新型靶向抗癌新药、手术机器人、高精密减速器等具有全球影响力的创新成果。
产业项目落地取得丰硕成果。落地投产新能源整车产线,建成全球首个网联云控式高级别自动驾驶示范区。建设国内规模最大的12英寸集成电路生产线、8英寸集成电路国产装备应用示范线。国家级专精特新“小巨人”、制造业单项冠军、智能制造示范项目和系统解决方案供应商数量全国领先,涌现出福田康明斯“灯塔工厂”、小米“黑灯工厂”等行业标杆。率先启动建设国家网络安全产业园,聚集全国半数以上网络安全和信创企业。落地工业互联网标识解析国家顶级节点、国家工业互联网大数据中心和安全态势感知平台等一批重大基础设施平台。
产业提质增效迈出坚实步伐。2016年至2020年全市累计退出一般制造业企业2154家。2020年规模以上工业人均产值、规模以上制造业地均产值较2015年分别增长59%、19.2%;规模以上软件和信息服务业人均营业收入较2015年增长99.1%。
京津冀产业协同开创全新局面。京津冀三地协同推进规划共编、项目共享、企业互动、园区共建,“2+4+N”产业合作格局初步形成;城市副中心产业“腾笼换鸟”全面推进,积极对接雄安新区规划建设;汽车、医药、装备、大数据和云计算等领域的产业合作和项目落地取得重大突破。
(二)形势要求
“十四五”乃至更长时期,北京高精尖产业仍将处于大有可为的战略机遇期。从全球看,世界正经历百年未有之大变局,国际环境日趋复杂,经济和科技竞争更趋白热化,信息、生物、新材料、新能源等领域的技术突破与交叉融合,将对产业转型升级和变换发展赛道产生深刻影响;从国内看,我国经济已进入高质量发展新阶段,着力构建新发展格局,加快发展现代产业体系,将为北京高精尖产业创新发展注入新活力。经过前期的创新积累和产业孵育,北京高精尖产业发展进入了创新自主化的攻坚期、产业集群化的发力期和数字智能化的迸发期。
同时,北京高精尖产业综合实力与首都高质量发展的要求仍然存在差距:先进制造业核心竞争力不强,对本市国际科技创新中心和现代产业体系建设支撑不够;从科技研发到落地转化的创新闭环尚未完全打通,高精尖产业持续发展动能不足;产业数据赋能与智慧提升的潜能尚待挖掘,新产业新业态倍增发展势能释放不够;产业链、供应链“卡脖子”问题依然存在,产业链活力和韧性有待提升。
坚持世界眼光、高点定位,北京必须保持发展高精尖产业的战略定力,深入落实京津冀协同发展战略,坚定不移疏解非首都功能,加快科技创新构建高精尖经济结构,探索实践具有首都特色的产业转型升级之路,塑造参与全球产业合作和竞争新优势。
二、总体要求
(一)指导思想
以习近平新时代中国特色社会主义思想为指导,全面贯彻党的十九大和十九届二中、三中、四中、五中全会精神,深入贯彻习近平总书记对北京重要讲话精神,以首都发展为统领,以推动高质量发展为主题,以北京城市总体规划为遵循,以改革创新为动力,以加快数字产业化、产业数字化为主线,推动产业“换核、强芯、赋智、融合”,加快产业基础再造提升、产业链条优化升级、智能绿色全面覆盖、制造服务深度融合、区域发展开放联动“五个突破”,推进动力转换、效率提升、结构优化“三大变革”,实现高精尖产业质量、能量、体量“三量提升”,打造一批具有全球竞争力的万亿级产业集群和领军企业,巩固壮大实体经济根基,支撑构建具有首都特色、高端创新引领的现代产业体系,全面服务首都率先构建新发展格局,纵深推动京津冀协同发展,加快推动国际科技创新中心建设,为我国提升创新链产业链供应链现代化水平、增强自主可控能力,更好建设制造强国、质量强国、网络强国和数字中国做出北京贡献。
(二)基本原则
坚持新发展理念不动摇。促进产业链与创新链协同提高科技创新转化效能,促进制造业与服务业协调融合提高新业态活力,促进绿色低碳循环发展提高清洁生产水平,促进区域协同开放提高产业链韧性弹性,促进制造能力和服务能力跨区域共享提高产业资源配置效率。
坚持创新引领不动摇。全面对标全球产业创新前沿,着力发展引领技术创新、带动能力强劲的行业,加快培育掌握核心竞争力和重要知识产权的全球顶尖企业,主动布局国家重大战略项目和前沿技术,积极培育新业态新模式,努力在新一轮竞争中抢占先机。
坚持京津冀产业协同不动摇。立足京津冀全局谋划产业布局,增强与天津、河北的全面深度联动,促进三地产业链共建、供应链共享、价值链共创,推动京津冀产业协同朝着更加均衡、更高层次、更高质量的方向迈进。
坚持高端智能绿色不动摇。保持疏解一般制造业和发展先进制造业的战略定力,严格执行新增产业的禁止和限制目录,以更高、更优标准推动一般制造业企业疏解,加快传统产业转型升级,大力发展“智能+”产业,巩固高精尖经济结构,促进产业节能减碳和绿色发展,提高产业质量效益和核心竞争力。
坚持统筹发展和安全不动摇。牢固树立总体国家安全观,把安全发展贯穿于高精尖产业体系构建全过程,建设更高水平、更具韧性的产业链供应链,实现关键环节自主安全可控,提升风险应对能力,把握发展主动权。
(三)发展目标
2025年主要目标:以高精尖产业为代表的实体经济根基更加稳固,基本形成以智能制造、产业互联网、医药健康等为新支柱的现代产业体系,将集成电路、智能网联汽车、区块链、创新药等打造成为“北京智造”“北京服务”的新名片,产业关键核心技术取得重大突破,国产化配套比重进一步提高,生产效率达到国际先进水平,绿色发展更加显著,京津冀产业协同发展和国际产能合作迈向更高层次。
2035年远景目标:在全国率先实现新型工业化、信息化,基本实现产业治理体系和治理能力现代化,具有首都特点的高精尖产业体系更加成熟,产业综合竞争力位居世界前列,保持与首都经济社会发展阶段相适应的先进制造能力,广泛形成智能、绿色生产方式,产业自主创新能力显著提升,京津冀产业协同发展新格局全面形成。

三、打造面向未来的高精尖产业新体系
把握产业转型升级和变换发展赛道机遇,培育跨界融合、协同共生的新业态;促进产业上下游贯通,构建研发、制造、服务等各环节联动迭代的新链条;强化数字化赋能,打造创新驱动产业发展的新范式。积极培育形成两个国际引领支柱产业、四个特色优势的“北京智造”产业、四个创新链接的“北京服务”产业以及一批未来前沿产业,构建“2441”高精尖产业体系,打造高精尖产业2.0升级版。
(一)做大两个国际引领支柱产业
1.新一代信息技术
以聚焦前沿、促进融合为重点,突出高端领域、关键环节,扶持壮大一批优质品牌企业和特色产业集群,重点布局海淀区、朝阳区、北京经济技术开发区,力争到2025年新一代信息技术产业实现营业收入2.5万亿元。
(1)人工智能。以加快建设国家人工智能创新应用先导区为重点,构筑全球人工智能创新策源地和产业发展高地。支持“卡脖子”攻关,全面突破智能芯片、开源框架等核心技术,构建自主可控的产业链体系;建设国家级人工智能前沿研究中心、超大规模人工智能模型训练平台;力争在数理与数据融合、类脑智能模型、新型机器学习、可解释人工智能等方向跻身国际前列。支持“数据集”生产,建设数据生产与资源服务中心、数据专区,推动政府机关和企事业单位高价值数据开放,引导社会单位通过数据交易、组建联盟等方式共享数据集。支持“引领性”示范,建立测试评估机构,提升人工智能标准化能力;推动城市运行、智慧医疗、智慧交通、智慧民生、智慧教育等领域示范建设,培育壮大一批创新发展示范企业。发展“深融合”产业,建设国家人工智能赋能中心,推动应用牵引创新;发展人工智能与实体经济深度融合新业态,培育3家左右人工智能+芯片、人工智能+信息消费、人工智能+城市运行的千亿级领军企业,推动产业生态链基本完善;建设原始创新聚集区、示范应用先行区、先进制造前沿区、特色发展实验区和创新提升拓展区。加大“强支撑”保障,建设人工智能产业中心、应用中心、产业联盟及国家级人工智能创新应用先导区实验室;依托北京智源人工智能研究院等新型研发机构,推动《人工智能北京共识》等伦理安全规范落地,支持建设我国首个人工智能治理公共服务平台,争创全球人工智能治理典范。
(2)先进通信网络。推进先进通信网络产品及关键部件研制与示范应用。支持海淀中关村科学城、北京经济技术开发区、中关村朝阳园等区域,实施5G核心器件专项,加快5G大规模天线系统、射频芯片及元器件、滤波器、高端模数/数模转换器等研发及产业化,提升中高频系统解决方案能力,推动5G中高射频器件产业创新中心和研发制造基地建设;前瞻布局6G(第六代移动通信技术)相关产业,抢占6G标准高地,发展6G网络架构、高性能无线传输技术、网络覆盖扩展与天地融合技术等方向,研制6G、卫星通信网络系统等前沿产品。
(4)产业互联网。以发展基于行业知识和自主技术的行业细分平台为重点,打造新平台型企业群体。构建多层次工业互联网平台体系,培育面向特色场景的工业互联网平台,推动跨行业跨领域平台迭代升级与服务优化;壮大服务业互联网平台体系,在协同办公、产品采购、智慧居住等细分领域打造一批国内领先的平台。鼓励产业互联网技术创新,推动智能传感器、边缘操作系统、工业软件、工业芯片等基础软硬件研发;加强机理模型、先进算法及行业数据的验证迭代;支持建设低代码开发平台,培育优质工业APP(应用程序),推进产业互联网开源生态体系建设;支持虚拟现实、人工智能、数字孪生、区块链等新技术与产业互联网融合开发新产品和解决方案,开展测试验证和商业化推广。建设京津冀工业互联网协同发展示范区,搭建典型应用场景,围绕供应链推动企业上云上平台,实现设计、检测、制造等单元的网络化组织,形成跨区域跨主体的协同生产体系。
(5)网络安全和信创。以国家网络安全产业园为载体,加快企业集聚和龙头企业培育,重点布局海淀区、北京经济技术开发区、通州区。加快突破高性能操作系统、嵌入式操作系统、数据库、中间件、办公软件等基础软件以及智能设计与仿真工具、制造物联与服务、工业大数据处理等工业软件核心技术,优化国产软硬件集成适配、工业软件标准和测评机制,构建安全可控的软件生态体系。发展自主安全芯片,突破国产CPU技术短板,开展工业控制芯片、汽车芯片等关键领域技术攻关。发展国家可信技术创新与应用平台,突破密码、可信计算、数据安全、系统安全、网络安全等信息安全核心技术,发展操作系统安全、新一代身份认证、终端安全接入等新型产品和服务,开发网络空间主动防御与保障等应用平台。
(6)北斗。以完善北斗产业生态为目标,组建北斗产业创新中心,建设全国领先的产业公共服务平台;建设高水平、国际化、智能化的北斗产业创新基地,打造北斗产业创新创业孵化平台和集聚发展的核心枢纽。鼓励北斗与5G、物联网、地理信息、车路协同、无人系统等技术融合创新应用,建设“北斗+”和“+北斗”重大应用场景,提升北斗应用的产业赋能和综合服务能力,探索通信、导航、遥感一体化应用,培育综合时空信息产业生态。
2.医药健康
发力创新药、新器械、新健康服务三大方向,在新型疫苗、下一代抗体药物、细胞和基因治疗、国产高端医疗设备方面构筑领先优势,推动医药制造与健康服务并行发展。北部地区重点布局昌平区、海淀区,南部地区重点布局大兴区、北京经济技术开发区,力争到2025年医药健康产业实现营业收入1万亿元,其中医药制造达到4000亿元。
(1)创新药。以MAH制度(药品上市许可持有人制度)全面实施为契机,完善CRO(合同研究组织)、CMO/CDMO(合同生产组织/合同研发生产组织)等平台服务体系,推动重点品种新药产业化。推进多联多价疫苗和新型疫苗研发及产业化,布局应对突发性传染病的疫苗研发生产体系;建设抗体药物产业化平台,支持抗体药物新靶点和新适应症的产品开发,布局新兴抗体药物研制;搭建基因编辑平台,加快间充质干细胞、CAR-T(嵌合抗原受体T细胞治疗)、溶瘤病毒产品、非病毒载体基因治疗产品研制;加速研发治疗恶性肿瘤、心血管病等重大疾病的创新药,发展首仿药和高端仿制药;持续推进中医药经典名方、制剂工艺和新剂型开发;支持特殊人群临床短缺药物、高端制剂和给药系统的研发及产业化。推动疫苗新品种产业化生产基地、大分子抗体药物生产基地、大分子生物药CDMO平台等重大项目建设。
(2)新器械。聚焦高值耗材、高端医疗影像设备、体外诊断、生命科学检测仪等领域培育一批国产标杆产品。支持生物可吸收支架、心脏起搏器、骨科材料、神经及软组织功能修复材料等高值耗材研发;发展以超导磁共振为代表的高端影像设备,鼓励填补国内空白的创新影像设备产业化,推动磁共振成像、数字平板放射成像系统、数字减影血管造影X线机、口腔锥束CT系统(断层扫描系统)等升级换代,搭建医学影像大数据云平台,研制手术机器人等创新产品;推动即时检验系统等体外诊断产品及试剂升级换代,加强体外诊断设备、检测试剂和数据分析系统的整合创新;支持发展高通量基因测序仪、新型分子诊断仪器等生命科学检测仪。
(3)新健康服务。推动医工交叉创新融合发展,建设集“医教研产用”于一体的生命科技创新平台型医院;发展互联网医疗,“智能+”健康管理、医疗人工智能、数字化中医诊疗等服务业态;率先推动应用5G、人工智能的心脑血管重大疾病防控、智能可穿戴监测、急救诊断、辅助诊断等场景落地;培育美丽健康产业,支持医药健康创新技术向个性化美容健康领域延伸。
(二)做强“北京智造”四个特色优势产业
1.集成电路
以自主突破、协同发展为重点,构建集设计、制造、装备和材料于一体的集成电路产业创新高地,打造具有国际竞争力的产业集群。重点布局北京经济技术开发区、海淀区、顺义区,力争到2025年集成电路产业实现营业收入3000亿元。
(1)集成电路创新平台。以领军企业为主体、科研院所为支撑,建立国家级集成电路创新平台;支持新型存储器、CPU、高端图像传感器等重大战略领域基础前沿技术的研发和验证,形成完整知识产权体系。
(3)集成电路制造。坚持主体集中、区域集聚,围绕国家战略产品需求,支持北京经济技术开发区、顺义区建设先进特色工艺、微机电工艺和化合物半导体制造工艺等生产线。
(4)集成电路装备。支持北京经济技术开发区建设北京集成电路装备产业园,建设国内领先的装备、材料验证基地,打造世界领先的工艺装备平台企业和技术先进的光刻机核心部件及装备零部件产业集群;加快完善装备产业链条,提升成熟工艺产线成套化装备供给能力以及关键装备和零部件保障能力。
2.智能网联汽车
坚持网联式自动驾驶技术路线,推动车端智能、路端智慧和出行革命,加速传统汽车智能化网联化转型。重点布局北京经济技术开发区和顺义、房山等区,培育完备的“网状生态”体系,持续扩大高端整车及配套零部件制造集群规模,支持上游汽车技术研发机构开展前端研发、设计,鼓励汽车性能测试、道路测试等安全运行测试及相关机构建设,建设世界级的智能网联汽车科技创新策源地和产业孵化基地。力争到2025年汽车产业产值突破7000亿元,智能网联汽车(L2级以上)渗透率达到80%。
(1)智能网联汽车整车。以北京经济技术开发区、顺义创新产业集群示范区、房山高端制造业基地等区域为重点,聚焦纯电动、氢燃料电池、智能网联等新兴技术领域,支持多品种、多技术路线并行发展。推动传统企业加速转型升级,加速提升汽车智能化渗透率。继续加快现有新能源整车项目建设,引进互联网造车新势力,推动北汽集团在京落地新款车型项目,实现汽车产业规模扩大和结构优化。
(2)智能网联设施和关键部件。以北京经济技术开发区为重点,深入推动车路协同技术路线在京落地实践,探索车路功能最佳耦合,搭建并开放应用场景,完善智能网联汽车配套体系。在全球率先实践网联云控技术方案,规划建设“车路云网图”五大支撑体系,部署智能化路侧感知及通讯基础设施,打通技术和管理关键环节,形成城市级工程试验平台,引导企业在技术路线上采用一体化解决方案,建成高级别自动驾驶示范区;突破先进传感器、车规级芯片、自动驾驶车控和车载操作系统、智能计算平台、车载智能终端、汽车开发工具等领域关键技术,推进全固态电池等动力系统技术提升,提高新型电池、电机、电控和能量管理系统等关键部件配套能力;发挥整车企业牵引作用,加快核心零部件本地化配套,做强零部件供应链体系。
(3)智慧出行服务。按照“需求牵引、融合发展”的思路,丰富智能网联汽车应用场景,打通场景与数据连接,挖掘场景数据应用价值,支持智能网联汽车研发验证。鼓励经过充分验证的智能网联汽车在政策先行区率先开展试运行及商业运营服务,通过示范加快新技术、新模式推广应用。
3.智能制造与装备
以“优品智造”为主攻方向,全面增强装备的自主可控、软硬一体、智能制造、基础配套和服务增值能力,以装备的智能化、高端化带动北京制造业整体转型升级。重点布局北京经济技术开发区和昌平、房山等区,力争到2025年智能制造与装备产业实现营业收入1万亿元,其中智能装备部分达到3000亿元。
(1)智能机器人与自动化成套装备。智能机器人领域聚焦构建医疗健康机器人、特种机器人、协作机器人、自主移动机器人四大整机加关键零部件的“4+1”发展格局,构建具有北京特色的机器人产业生态。重点发展骨科手术、神经外科手术、纳米、外骨骼等医疗健康机器人,警用、消防、空间/水下/核环境作业等特种机器人,柔性力感知、仿生柔性交互等协作机器人,智能停车AGV(自动导引运输装备)等自主移动机器人。突破仿人/仿生机器人前沿技术,提高专用伺服电机和驱动器、高精密减速器、传感器、编码器、末端执行器等关键零部件配套能力。自动化成套装备领域促进高端数控机床、传感与控制系统、检测与装配设备等自主研发与产业化。
(2)智能专用设备。提高新能源、科学仪器、应急救援、文物保护等细分领域智能专用设备供给能力。重点布局昌平能源谷、怀柔高端科学仪器和传感器产业基地、房山高端制造业基地、北京经济技术开发区等区域。发展大功率风力发电机组及关键部件、发电机高性能控制技术和基于大数据的风电场群智能运维装备;建设国家级高端科学仪器和传感器产业基地,聚焦光电、质谱、真空、低温等领域研发一批关键技术和高端产品,开展国产仪器验证与综合评价;开发新型应急指挥通信、特种交通应急保障、专用紧急医学救援、自然灾害监测预警、信息获取与抢险救援等应急装备;研制基于物联网的馆藏文物预防性监控与保护装备、文物无损便携专用检测分析设备、文物防震装备系统等创新产品。
(3)智能制造系统解决方案。加快互联网科技企业与传统制造业企业赋能融合,鼓励行业设计院所、软件供应商和成套装备制造商提升系统集成能力,培育一批专业性强、行业特色鲜明、世界一流的系统解决方案供应商;打造覆盖产品全生命周期的智能制造集成服务体系,发展预测性维护、远程维护、协同设计制造、制造资源租用等新模式,提高本市智能制造系统解决方案的输出能力。
(4)智能终端。鼓励VR/AR智能头显(虚拟现实/增强现实智能头显)、可穿戴设备、物联网产品等新型智能终端的原创设计与开发,促进产业链协作,支持企业从单一产品向多样化产品生态圈拓展,重点布局海淀中关村科学城、北京经济技术开发区、昌平未来科学城等区域。支持消费电子企业产品序列化、生态化发展,促进北京经济技术开发区通过整机带动和应用牵引,突破5G终端先进制造工艺、核心芯片、基础元器件、操作系统等核心软硬件短板,开发轻薄便携、智能互联的创新产品;推进新一代信息技术与智能终端融合创新,丰富5G终端产品供给与应用平台。支持行业应用智能终端企业专业化、精密化发展,研发智能传感设备、实时通信与传输设备、智能控制与处理设备、高精度安检安防系统等创新产品,拓展面向行业应用的智能终端管理、监测、运维等服务。
(5)航空航天。聚焦商业航天卫星网络、航空核心关键部件、无人机等领域,发挥央企主力军作用、激发民企创新活力,重点布局顺义、大兴、丰台、海淀等区。商业航天卫星网络领域以卫星网络星座和运营平台建设为引领,发展商业液体火箭、卫星、地面终端设备、核心软硬件的研制、系统运控、运营服务等关键环节;与5G、车联网等产业协同,拓展一批卫星网络应用场景;推进空间计算、空间大数据应用等领域产业数字化和数字产业化;优化“南箭北星”产业布局,建设商业航天产业基地。航空核心关键部件领域发展航空发动机叶片、航空器材、航空电子等核心部件制造,做强飞机维修、发动机维修和加改装产业,培育航空大数据等数字经济。无人机领域健全产业链,推动小型航空发动机、氢燃料动力系统、飞行控制、机载探测感知设备等核心部件在京产业化,发展新能源无人机,推动冬奥会、冬残奥会等重大活动和应急抢险等场景应用,加快适航审定、标准制定、安全认证、检测评估等中心建设。
(6)轨道交通。以丰台区为重点,以列车通信和控制系统等核心部件领域为突破口,向高端整车及关键零配件制造、工程技术服务、运维管理等上下游产业链延伸。通信信号和智能控制系统领域提高自主可控能力,加快下一代列车运行控制、车车通信、互联互通全自动运行、自主感知智能列车安全保护等领域科技研发和产业化。高端车辆及关键零部件领域强化整车研发设计和集成能力,开发跨座式单轨、悬挂式单轨(空轨)、磁悬浮等城市/城际轨道交通车辆产品,加快轨道交通行走、制动、牵引、线路等技术创新,研发轻量化车体、新一代轮对轴承检测设备、车辆部件自动化检修设备等;把握列车进入架修和大修密集期趋势,提高轨道交通智能运维能力。轨道交通工程装备领域发展复合式盾构机、双模盾构机、双护盾硬岩TBM(隧道掘进机)等,研发双轮铣装备、全浮动共振破碎机等创新产品。
4.绿色能源与节能环保
以推动绿色低碳发展、加速实现碳中和为目标,以智慧能源为方向,以氢能全链条创新为突破,推进新能源技术装备产业化,打造绿色智慧能源产业集群。重点布局昌平、房山、大兴等区,力争到2025年绿色能源与节能环保产业实现营业收入5500亿元。
(1)氢能。重点布局昌平能源谷、中关村房山园和大兴国际氢能示范区,以冬奥会、冬残奥会筹办和京津冀燃料电池汽车示范城市群建设为牵引,开展绿色氢能全场景示范应用;加快蓝氢、绿氢制备项目建设,发展氢燃料电池发动机、电堆、双极板、车载储氢瓶及站内储氢罐、新型电解制氢装置、高压加注成套设备等新材料和装备。北部地区全面布局氢能产业科技创新应用,南部地区打造氢能高端装备制造与应用,统筹推进京津冀区域氢能供应、整车制造和应用示范,实现氢能制、储、运、加、用全产业链布局。
(2)智能电网和先进储能。支持能源技术与新一代信息技术融合,重点布局昌平能源谷、房山高端制造业基地、怀柔科学城中心区等区域,发展柔性输变电设备、智能变电站成套装备、配电网成套设备、储能设备,推动智能变压器、超导直流限流器和超导电机等示范应用;发展智能化风电、光伏等新能源并网关键装备,推动大容量超级电容储能装备研制和产业化;鼓励电力能源服务的新型商业运营模式,建设能源互联网云平台、智慧能源数字孪生平台,实现能源智慧化管理,建设一批新能源微电网示范项目和综合智慧能源示范园区。
(3)绿色制造系统解决方案。培育并支持绿色制造系统解决方案供应商开展产品绿色设计与制造一体化、绿色关键工艺系统、先进适用环保装备系统、水资源优化系统、终端产品资源化利用、数字化绿色提升等领域集成应用,提升行业绿色发展基础能力,帮助企业加强生产过程精细化调控,提高电气化率和余热余压、新能源、可再生能源使用比例。
(4)智慧化节能环保综合服务。鼓励节能环保服务由单一领域向水、气、土、废多领域协同和工业源、移动源、生活源等多面源系统解决转变,培育智慧化综合服务商;鼓励服务商应用数字技术促进能效提升、清洁生产、节水治污、循环利用等智慧化,形成“监、治、控”全过程一体化智能管控。
(三)做优“北京服务”四个创新链接产业
1.区块链与先进计算
聚焦算力、算法、算据三大领域,发展先进计算专用芯片等算力新器件,强化智能算法体系结构,提升算据字节量,重点布局海淀、朝阳等区,支持区块链与先进计算和工业互联网、车联网、电子商务、人工智能等领域融合应用,力争到2025年区块链与先进计算产业实现营业收入超过6000亿元。
(1)先进计算系统。围绕计算芯片架构设计、创新发展处理器及系统级仿真器,升级人工智能框架、芯片、工具集的性能,搭建硬件仿真、建模和测试平台,促进产品算力、算法处理速度和精度提升,建设先进计算专用服务器产业化基地;建设基于专用超高速区块链芯片的区块链算力平台、人工智能算力中心、通用智能系统平台等新型算力平台,形成全面智能的计算服务,推动算力技术和服务相关企业聚集。
(2)区块链开源平台。充分发挥北京微芯区块链与边缘计算研究院等新型研发机构作用,构建并完善长安链软硬件技术体系,围绕区块链高性能、安全性、隐私保护、可扩展性等方向,支持共识机制、分布式存储、跨链协议、智能合约等技术迭代;建设长安链开源底层技术平台以及基于RISC-V(第五代精简指令集)的区块链专用芯片、模组、硬件和长安链技术体系;建设区块链支撑服务BaaS平台(区块链即服务平台)、统一数字身份等关键基础性数字化平台,形成赋能数字经济和数字政府的区块链应用方案。
(3)区块链应用。全市范围布局区块链全场景建设,聚焦政务服务、金融服务等重点领域,推动电子签章、城市码、碳交易、供应链金融、跨境贸易等典型应用场景落地;引导更多企业通过参与区块链应用场景建设持续打磨技术,开展更大范围推广应用,培育形成一批全国领先的“区块链+”企业,构建区块链一体化产业链体系;推进长安链生态联盟建设,推动产学研用相关主体协同创新,形成更大范围的区块链产业开放生态。
2.科技服务业
面向高精尖产业发展需求,重点布局“三城一区”、城市副中心,形成5个以上定位清晰、布局合理、协同发展的产业集聚区,建成一批专业化、集成化、市场化的综合服务平台,培育一批行业龙头企业,形成一批科技服务新业态、新模式,塑造北京科技服务品牌,力争到2025年科技服务业实现营业收入超过1.25万亿元。
(1)研发设计、检验检测与工程技术服务。研发服务围绕前沿新材料、智能制造等领域,支持建设一批协同创新平台,鼓励开展高端仪器设备、共性关键技术研发攻关;设计服务围绕高精尖重点产业,培育一批设计领军人才和机构、专业技术服务平台,加快北京市设计创新中心建设,提供大数据需求分析、设计工具、模拟仿真、快速制造等全产业链技术服务。检验检测服务支持机构向设计、研发、生产等全过程延伸,鼓励行业组织、新型研发机构、检验检测机构等联合开展新产品、新技术的行业标准及检验检测方法研究。工程技术服务支持机构从咨询、策划、规划向工程管理、数字化交付等全过程服务转变,鼓励提供智能化、数字化服务。
(2)创业孵化、技术转移与科技金融服务。创业孵化服务大力提升硬科技孵化能力,支持龙头企业建设一批市场化、专业化、国际化的硬科技孵化器,开放供应链资源、产业投资基金和市场渠道,引领大中小企业融通创新;技术转移服务支持高等院校、科研院所建设技术转移部门,面向科技成果的评估、筛选、对接、运营等提供专业化服务;科技金融服务支持银行、保险、担保等机构服务科技创新企业融资,支持多层次资本市场建设,支持符合条件的科技创新企业利用“科创板”和“新三板”做大做强。
(3)知识产权服务与科技咨询服务。知识产权服务支持利用新一代信息技术,提升源头追溯、实时监测、在线识别、网络存证、跟踪预警等知识产权保护能力,加快建设国家级知识产权交易中心,拓展知识产权质押融资、资产证券化等服务创新;科技咨询服务重点发展战略咨询、管理咨询、工程咨询、信息咨询等专业化咨询,鼓励科技咨询机构应用新一代信息技术开展网络化、集成化服务。
3.智慧城市
在北京全域打造智慧城市应用场景,鼓励全域场景创新,吸引各行业、各领域新技术在京孵化、开展应用,加速形成创新生态,带动相关产业在京落地发展,力争到2025年,智慧城市产业实现营业收入3500亿元,带动上下游产业接近万亿,打造30个以上可复制、可推广的标杆工程,培育多家千亿市值企业。
(1)底层通用技术。加强与行业领军企业对接合作,重点突破操作系统、智能感知系统、隐私计算等薄弱环节。探索建设空间计算操作系统平台,支撑数字化、智能化应用场景,探索用软件定义和驱动物理世界;建设未来智能系统平台,融合行业数据集、国际领先算法模型以及大规模算力等资源要素,提供底层通用的人工智能技术创新服务;建设隐私计算基础平台,打通“数道”“链道”,形成多域协同、自主可控、安全隐私的可信智能计算基础环境。
(2)城市感知体系建设。建设综合多种传感器的城市感知网络,带动传感器等感知终端以及相关通用光电器件等感知设备发展。建立全市感知终端“一套台账”,强化各部门、各类型感知终端统筹管理;推进智慧杆塔等感知底座组网建设,实现多种设备和传感器“一杆多感”综合承载;建设全市统一的感知管理服务平台,实现感知数据共享和应用;提升城市感知的智能监测和边缘计算能力,提升城市感知大数据融合分析效率;重点加强对交通状况、自然资源、生态环境、城市部件等要素的实时感知,形成动态城市画像,形成全网共享、全时可用、全程可控的一体化智能交互能力,支撑城市精细化管理和精准服务;依托城市码推进“人”“企”“物”城市基础感知数据的融合关联和共享,构建万物互联的感知体系。
(3)城市数据融合服务。深化数据专区对金融科技、公共服务等重点领域的数据供给,推动向企业、科研院所和公众开放数据,培育数据交易市场和生态,吸引和培育中小企业集群化发展。
(4)城市运营开放平台。开放交通、市政、医疗、教育等领域应用场景,鼓励优质企业“揭榜挂帅”“毛遂自荐”参与场景建设,利用“大场景”开放培育“大产业”;推进智慧城市实验室等平台建设,为企业、科研院所提供数据和基础设施,基于开放场景进行新技术研发和产品设计,建立创新产品、方案与场景对接机制,快速将创新成果转化成实际应用,在智慧交通、智慧应急、智慧社区、智慧家居、智慧教育、智慧康养等领域孕育一批智慧城市运营商,构建服务公众智慧生活的创新生态系统。
4.信息内容消费
以国际消费中心城市建设和全国首批综合型信息消费示范城市建设为契机,以数字赋能消费创新发展为主线,促进“文化+科技”深度融合发展,加大数字化智能化产品和服务创新,增加消费新供给。重点布局海淀区、朝阳区、石景山区、通州区,着力推动本市龙头企业进入国内互联网行业第一梯队,力争到2025年信息内容消费产业实现营业收入超过5000亿元。
(1)原创精品游戏与世界级电竞平台。聚焦北京市精品游戏研发基地、北京网络游戏新技术应用中心等载体,搭建3D互动原创游戏创作平台、新技术游戏设计研发服务平台,鼓励游戏引擎、游戏设计等核心技术自主研发,利用人机交互、全息成像、虚拟现实等创新技术推出10款游戏精品;推动游戏知识产权向影视、动漫、体育赛事等延伸应用,开展游戏知识产权主题的信息消费体验活动;建设电子竞技软件服务平台和虚拟现实电竞体验中心,推动海淀、石景山等区搭建电竞产业高端发展平台,举办具有国际影响力的顶级电竞赛事。
(2)信息消费体验服务。利用人工智能、人机交互等技术建设信息内容消费载体,建设5个信息消费体验中心,积极推动传统购物中心和商业综合体的数字化改造升级,支持应用VR/AR的信息消费体验活动。
(四)抢先布局一批未来前沿产业
瞄准国际前沿抢占产业发展制高点,超前部署一批具有深远影响、能够改变科技、经济、社会、生态格局的颠覆性技术方向,构建基于新原理、新技术的新业态新模式,为高精尖产业持续发展培育后备梯队。生物技术与生命科学领域支持研发全新的生物大分子鉴定和序列读取技术,在核酸与蛋白质检测和测序的核心领域发展国际领先的合成生物学和蛋白设计技术,研发以单细胞为代表的痕量检测、测序和组学技术及高效、安全、可控的基因编辑技术。碳减排与碳中和领域研发推广碳追踪、碳捕捉等相关技术产品,支持开发碳排放监测和信息管理系统,培育碳追踪、碳减排数据分析和综合服务机构,发展先进能源技术,推进能源供给多元化、清洁化、低碳化。前沿新材料领域重点突破石墨烯等纳米材料、生物医用材料、3D打印材料(增材制造材料)、超导材料、液态金属、智能仿生材料等方向,创新环保低碳材料制备工艺,培育一批专精特新企业。量子信息领域完善量子信息科学生态体系,加强量子材料工艺、核心器件和测控系统等核心技术攻关,推进国际主流的超导、拓扑和量子点量子计算机研制,开展量子保密通信核心器件集成化研究,抢占量子国际竞争制高点。光电子领域积极布局高数据容量光通信技术,攻克光传感、大功率激光器等方向材料制备、器件研制、模块开发等关键技术,推动硅基光电子材料及器件、大功率激光器国产化开发。新型存储器领域开展先进DRAM(动态随机存取存储器)技术研发,推进17nm/15nmDRAM研发与量产,突破10nmDRAM部分关键技术。脑科学与脑机接口领域聚焦认知科学、神经工程、生机交互、类脑智能理论与医学应用等,加快无创脑机接口方向创新成果在临床医学、航空航天、智慧生活领域的成果转化和产业应用。
四、优化区域协同发展新格局
落实北京城市总体规划,推动区域特色化、差异化、联动化,构建“一区两带多组团、京津冀产业协同发展”新格局。
(一)着力提升“一区”产业能级
在北京经济技术开发区和顺义区深入推进创新型产业集群示范区建设,积极承接三大科学城创新成果外溢,加快科技创新成果产业化,提升自主创新能力和产业能级,打造具有全球影响力的技术创新和成果转化示范区。
1.北京经济技术开发区。发挥体制机制优势,打造具有全球影响力的高精尖产业主阵地。突出“创新+制造”业态,以信息化、智能化为驱动培育新动能,加快推动北京自由贸易试验区高端产业片区亦庄组团建设,聚焦新一代信息技术、集成电路、智能网联汽车、医药健康、智能制造与装备等领域,打通创新链、产业链、资金链、政策链,强化协同互动,抓住核心环节,加快培育具有战略领航性、示范带动性、科技引领性的产业集群,引领全市产业向中高端迈进。
2.顺义区。用好首都国际机场交通枢纽,加强产业空间资源整合,加快传统产业转型升级;依托天竺综合保税区、首都机场临空经济示范区和中关村顺义园等载体,聚焦智能网联汽车、第三代半导体、航空航天等领域,对接三大科学城创新成果转化需求,集聚全球高端资源,引导重大项目集中布局,加快产业链、创新链融合,培育一批创新型产业集群和战略性新兴产业。
(二)全力打造南北两个产业聚集带
北部地区对接三大科学城创新资源,推动海淀、昌平、朝阳、顺义等区打造研发创新与信息产业带;南部地区依托北京经济技术开发区,推动丰台、大兴、房山等区打造先进智造产业带。
1.北部研发创新与信息产业带
(1)海淀区。发挥高等院校及科研院所聚集优势,依托中关村科学城建设,聚焦大信息和大健康,发展新一代信息技术、区块链与先进计算、集成电路设计、医药健康等产业。以关键核心技术突破和创新生态体系构建为主线,着力强化全球创新资源链接,推动高水平科创平台建设,聚集国际顶尖人才,提升专业化孵化服务水平,打造承载国际科技创新中心功能的核心载体和全球创新网络的中国坐标。
(2)昌平区。发挥地处怀柔科学城、中关村科学城之间的桥梁与节点优势,强化以未来科学城为核心的技术研发创新平台作用,依托生命谷、能源谷、中关村昌平园等载体,重点发展医药健康、绿色能源、智能制造与装备等产业,依托小汤山工业园发展美丽经济,整合创新资源并加快开放共享,促进央企、民企、高校等主体协同创新,培育高价值创造环节,突破重点领域关键技术,提升国际科技创新影响力,建设全球领先的技术创新高地、协同创新先行区、创新创业示范城、智能制造示范区。
(3)朝阳区。发挥商务中心区总部经济、涉外要素密集优势,纵深推进国际科技创新展示、交流与合作平台建设,将国际金融、国际商务等功能优势向产业优势转化,依托中关村朝阳园,聚焦新一代信息技术产业,发展信息内容消费、产业互联网、区块链与先进计算、智慧城市等领域,高标准规划建设金盏国际合作服务区,积极推进政策创新,吸引一批功能性项目和代表性企业,在数字贸易试验区建设中形成朝阳经验,加快建设中关村朝阳国际创投集聚区,形成国际化数字总部企业集群,努力建设成为国际化企业创新中心。
2.南部先进智造产业带
(1)丰台区。发挥新兴金融承载和带动优势,依托中关村丰台园等载体,加快构建轨道交通、航空航天等特色产业体系。建设前沿技术孵化、创新成果转化、产业创新平台,提升技术转移、工程技术和专业服务能力,推动中后端集成和中试熟化环节,建设中关村丰台数字经济社区,构建创新产业生态,打造具有全球影响力的轨道交通创新中心和航空航天创新中心。
(2)大兴区。发挥产业承载空间资源和大兴国际机场世界级枢纽优势,重点发展医药健康产业,培育壮大氢能、商业航天等领域,推动北京自由贸易试验区高端产业片区大兴组团建设,重点依托大兴生物医药基地、大兴机场临空经济区、大兴新媒体基地、北京中日创新合作示范区、大兴国际氢能示范区、商业航天产业基地等载体,加快集聚一批高端市场主体、加速实施一批重大功能项目、重点培育一批新兴业态、大幅提升一批重点产业能级,完善产业基础配套设施,强化国际资源链接,不断提高“新国门·新大兴”产业影响力。
(3)房山区。加快产业转型升级,壮大高质量发展新动能,依托良乡高教园、新材料基地、高端制造业基地等载体,重点发展智能制造与装备、前沿新材料、智能网联汽车,培育发展氢能、医药健康,建设一批特色园区,优化“前店后厂”模式,搭建创新成果转化平台,推动创新成果示范应用和产业化落地,打造南部重要的创新成果转化基地。
(三)加快建设一批特色鲜明产业组团
支持通州区、石景山区以及生态涵养区发挥区域资源优势,聚焦细分领域打造一批特色鲜明、具有国际竞争力的产业组团。
1.通州网络信息安全产业组团。依托国家网络安全产业园区,聚焦基础软件、网络安全服务和综合运营平台等细分领域,承接网络安全和信创产业重大项目布局,建设国家网络安全高端产业集聚示范基地和网络安全领军人才培育基地。持续拓展产业外延,培育云计算、大数据、应用软件等网络信息安全应用产业集群。
2.石景山虚拟现实产业组团。依托中关村虚拟现实产业园等载体,以硬件研发为支撑,以内容应用开发为核心,强化关键器件、底层技术与工具的培育孵化,推进内容制作与渠道服务的拓展,突破全息成像、裸眼3D、交互娱乐引擎开发、文化资源数字化处理等关键技术,推动VR/AR在游戏动漫、教育、旅游休闲等方面创新应用和融合发展,促进技术迭代和商业模式优化,催生虚拟现实新产品、新业态、新模式,打造具有区域特色和示范带动效应的虚拟现实产业发展高地。
3.怀柔高端科学仪器和传感器产业组团。发挥怀柔科学城科学设施平台创新成果溢出优势,面向大科学装置仪器设备多、安装调试周期长、维修保养要求高的应用场景需求,聚焦高端科学仪器和传感器细分领域,全力打造“怀柔仪器”品牌,培育一批站在全球产业链顶端的“硬科技”企业和“明星产品”,吸引产业链上下游资源集聚,打造集投资、研发、设计、制造、展示和交易于一体的高端科学仪器和传感器产业高地。
4.延庆无人机产业组团。依托民用无人驾驶航空试验区,发挥空域优势及多元应用场景优势,发展无人机核心技术及关键零部件研制、集成测试等领域,吸引中心城区无人机产业外溢,承接无人机重大科研成果应用示范和产业化。把握“无人机+”跨界融合趋势,发展无人机植被保护、监测、应急救援等业态,推进无人机应用场景建设,将中关村延庆园打造成为集研发、设计、生产、集成、检测、赛事、应用于一体的无人机产业创新服务综合基地。
5.平谷智慧农业产业组团。以平谷农业科技创新示范区为平台,深入推进大数据、物联网、人工智能、5G等信息技术集成应用,提升现代种业、农业智能装备、生物技术、营养健康、食品安全监测等全产业链数字化水平,建设一批智慧型设施农业示范项目,形成智慧农业特色产业集群,构建新一代信息技术带动、一二三产融合协同创新的新业态、新模式,打造具有全球示范性的数字农业产业体系。

推动市域内“研发+高端制造”跨区协同。支持区位毗邻、资源互补的区开展产业协同试点示范,打造一批跨区的产业协同发展走廊。重点支持“丰台区+房山区”在轨道交通领域、“海淀区+昌平区”在智能终端领域、“丰台区+北京经济技术开发区+大兴区”在航空航天领域、“朝阳区+顺义区”在智能制造与装备领域加强协作。
支持东城区、西城区发挥国际交流、信息、科技、人文优势,积极推动新一代信息技术与产业融合发展。支持怀柔区、密云区、平谷区、延庆区、门头沟区围绕发展定位,结合资源禀赋,积极承接国际科技创新中心建设的创新成果,培育壮大新兴产业,加快区域产业转型升级。
(四)构建京津冀产业协同发展新格局
立足京津冀整体谋划高精尖产业发展,发挥北京“一核”辐射带动作用和先进制造、数字资源优势,以氢能、智能网联汽车、工业互联网等产业为突破口,推动创新链产业链供应链联动,加速科技赋能津冀传统产业,协同推进数字化、智能化、绿色化改造升级。采取“产业基金+智能制造”方式,鼓励北京企业通过“母子工厂”等模式在津冀布局一批带动力强的项目,吸引上下游企业聚集,共同完善区域产业生态,构建分工明确、创新联动的产业协同发展格局。
1.推动三个重点产业协同率先突破
(1)氢能产业协同发展示范。推动京津冀规模化、协同化布局氢能产业,重点布局制备、运输、存储、加注和氢燃料电池产业链环节。北京聚焦氢能关键核心技术攻关和终端应用,推进氢燃料电池堆和高端整车制造;支持天津发展储氢材料设备、加氢站成套装备等先进装备制造;支持河北发展风能制氢、工业副产氢,加强氢能供给,研发高压车载储氢系统、高压气态和低温液态氢储运技术及管道输氢特种材料,壮大储氢上游环节。
(2)智能网联汽车产业协同发展示范。完善以智能网联汽车为核心的京津冀汽车产业生态圈,加快有条件自动驾驶的智能网联汽车研发生产和示范应用,提高自动驾驶功能装备率。北京重点突破传感器、处理器芯片等关键核心零部件,巩固车载计算平台、信息安全、车路协同等优势技术;支持天津建立比较完备的整车及重要零部件研发制造产业体系;支持河北发展车载光学系统、定位系统、互联网终端、集成控制系统等模块。
(3)工业互联网产业协同发展示范。加快推进京津冀联网协同智造,支持北京工业互联网和智能制造头部企业对接津冀生产制造资源,加速赋能津冀传统产业。北京重点培育一批工业大数据、智能传感与控制等跨行业跨领域的集成服务商;支持天津围绕重点工业领域数字化转型,加大智能制造解决方案应用推广;支持河北遴选一批龙头骨干企业、典型行业开展数字化车间和智能工厂建设。

2.构建环京产业协同发展三个圈层
(1)依托北京向外50公里左右的环京周边地区打造环京产研一体化圈层。以一体化为目标,加强与廊坊北三县、固安、保定涿州、天津武清等周边地区发展协作,促进北京“摆不开、放不下、离不远”的科技创新和高端制造产业链就近配套。梯次布局应急物资生产储备,增强必要的生活物资保障能力。加快高端要素和创新资源向城市副中心聚集,打造京津冀协同发展桥头堡,加强与廊坊北三县一体化联动发展,出台鼓励产业向廊坊北三县等环京周边地区延伸布局的政策。
(2)依托北京向外100公里到雄安、天津打造京津雄产业功能互补圈层。围绕疏解和承接功能,推动北京城市副中心与河北雄安新区“两翼”联动。强化京津联动,唱好“双城记”,推动天津滨海中关村科技园、宝坻中关村科学城、京津合作示范区等重点园区建设,全方位拓展合作广度和深度。
(3)依托北京向外150公里到保定、唐山、张家口、承德、沧州等城市打造节点城市产业配套圈层。沿京津、京保石、京唐秦等主要交通通道,推动产业要素沿轴向集聚,构筑产业配套圈。沿京津走廊,打造科技研发转化、先进制造业发展带,重点打造智能制造、航空航天、工业互联网产业链,北京重点发展智能整机、关键零部件、系统解决方案,支持天津重点发展高端结构件、新材料;沿京保石走廊,打造先进制造业发展带,强化北京创新资源与保定、石家庄产业发展结合,提高氢能、智能网联汽车、医药健康等合作水平,推动产业协作项目落地,北京重点发展储氢用氢技术、整车及关键零部件、创新药研发,支持河北重点发展制氢运氢、汽车配件、原料药;沿京唐秦走廊,打造产业转型升级发展带,共建唐山曹妃甸协同发展示范区,重点打造新材料、智能装备产业链,北京重点发展新材料和智能装备研发,支持河北重点发展材料生产、高端结构件加工;加快北京张北云计算产业基地、怀来大数据产业基地建设,发挥“科技冬奥”带动作用,深化智能网联汽车、绿色能源与节能环保等领域合作;支持北京沧州渤海生物医药园、承德云栖大数据基地、深州家具产业园等特色园区建设。

五、加快产业基础再造筑牢发展新根基
坚持软硬两条战线同时突破,夯实“核心技术、创新平台、企业主体、产业设施、产业人才”五大基础,攻克一批短板和“卡脖子”技术,锻造一批长板和“杀手锏”技术,增强高精尖产业自主可控能力,推动创新资源优势加速向产业竞争优势转化。
(一)夯实自主可控的核心技术基础
1.推动“补短板”“锻长板”齐头并进。发展高端芯片、核心技术零部件和元器件,提高关键基础材料的性能、质量稳定性与自给保障能力,研发推广数字化、网络化、智能化、绿色化新型先进工艺,突破制约产业链升级的瓶颈,提升北京企业在产业链关键环节的自主创新能力。编制高精尖产业“卡脖子”攻关清单,按照“成熟一个、启动一个”滚动实施,以整机攻关带动零部件突破,以软件定义带动系统研发,以适配验证促进技术迭代升级,逐项突破短板产品和技术,逐步提升国产化配套比重,实现一批“卡脖子”技术产品“从无到有、从能用到好用”。建立成熟完整的28nm及以上节点工艺体系,加快补齐大生产线供应链短板,推动实现关键装备、零部件和材料的自主可控;建设一条应用国产技术装备的智能工厂示范线;建设一条具有自主知识产权的智能网联汽车示范道路。聚焦人工智能、区块链、生命科学、量子信息等北京具备技术竞争优势的领域,制定完善“首台(套)、首试产、首流片、首批次”政策,持续支持领军企业和创新机构超前部署颠覆性领跑技术研发,储备和转化一批领跑全球的创新技术、先进产品,巩固扩大技术领先优势。
2.建立创新攻关“揭榜挂帅”机制。聚焦高精尖产业重点领域,实施产业“筑基”工程。建立“整车整机企业发榜—创新企业或创新联合体揭榜—揭榜企业挂帅攻关—发榜企业认可采购”的机制,鼓励揭榜企业开展技术攻关“赛马”,加快新技术新产品研制突破进程。支持在京创新主体主动承担揭榜攻关任务,对揭榜攻关成功的技术和产品,同等条件下优先支持和推广。强化产业链创新协作,以重点基础产品和工艺的关键技术、产品设计、专用材料、先进工艺、公共试验平台、批量生产、示范推广的“一条龙”应用为抓手,促进终端设备和集成系统与基础技术协同创新,建立上中下游分工协作新模式。对高精尖产业重点攻关项目,建立政府与创新联合体对等持续投入模式。支持央地协同创新,共同承接国家重大战略项目。

(二)筑牢产学研用联动的创新平台基础
1.布局产业创新平台。围绕重点产业方向优化提升产业技术基础公共服务平台,构建以国家级制造业创新中心为核心节点、以市级产业创新中心为重要支撑、以社会企业研发机构为底层节点的创新网络体系。进一步提升产业技术基础、检验检测、产业大数据等公共服务平台的服务水平,强化产业共性技术的支撑能力。支持创新平台以关键共性技术和跨领域交叉技术的研发、转化、应用为重点,加速自研产品技术产业化。重点在石墨烯、光电子等领域新设立一批国家级和市级创新中心。鼓励各区或企业建设机制灵活、面向市场的新型研发机构。力争到2025年每个重点产业方向都有国家级或市级创新平台布局。
2.畅通创新成果产业化渠道。建立“三城”创新成果转化的遴选机制,实施创新成果转化“接棒”工程,支持建立集中承接“三城”创新成果转化的园区,促进“三城”重大创新成果接力支持和优先在京转化。完善创新成果向企业转移扩散机制,支持高精尖企业引进先进适用技术,开展技术革新与改造升级。支持领军企业、转制科研院所联合上下游企业和高校院所等构建一批产业技术创新联盟,共同开展跨领域研究开发、成果应用与推广、标准研究与制定等,为联盟成员企业提供订单式研发服务。

(三)培育融通协调的企业主体基础
1.集聚壮大一批产业链“链主”企业。出台鼓励领军企业创新发展政策,支持建立高水平研发机构,牵头开展关键核心技术攻关,培育集聚一批核心技术能力突出、引领产业发展、具有较强国际竞争力的产业链“链主”企业。鼓励“链主”企业整合产业资源和创新要素,推广供应链协同、创新能力共享、数据协同开放和产业生态融通发展等模式,带动上下游中小微企业协同发展;设立海外研究院、全球创新基金,主导或参与制、修订国际标准,开展全球化创新。支持企业瞄准产业链关键环节、核心技术和重大发明,面向海内外实施兼并重组,成为国际“链主”企业。
2.培育扶持一批专精特新企业。鼓励中小微企业深耕行业领域做精做专、练好内功,在技术或市场方面掌握核心竞争力。实施专精特新企业培育计划,建立中小微企业梯次培育库,在智能制造与装备、智能网联汽车等领域做强做精一批专业能力强、产品技术过硬的零部件配套或软件开发企业群体,促进“小升规”“规升强”“强升巨”。支持企业成长为专精特新“小巨人”、单项冠军、独角兽企业,做好高成长企业的跟踪服务、统筹布局以及空间保障。完善创新支持政策,鼓励中小微企业组建多种形式的创新联合体,抱团开展联合创新。
3.促进大中小企业融通发展。实施企业“登峰”工程,加快构建以“链主”企业带动、单项冠军企业跟进、专精特新“小巨人”企业集聚梯次有序、融通发展的产业生态。支持跨界供应商、新兴科技供应商等积极融入“链主”企业产业链,重塑供应链体系。鼓励“链主”企业由单纯的生产制造企业向生态型企业转型,为上下游企业提供质量管理、项目信息、金融服务、生产组织、商业信用等多元服务,凝聚形成产业生态。支持“链主”企业与上下游中小微企业组成联合体参与政府采购或承接重大项目。

(四)构建智能泛在的产业设施基础
1.建设基础稳固的新型网络基础设施。加快基于IPv6(互联网协议第六版)的下一代互联网规模部署,新建5G基站6万个,有效面积覆盖率95%以上。建设以物联网、车联网、工业级5G芯片、网关、多接入边缘计算、卫星互联网为代表的通信网络基础设施,支持示范应用。构建服务京津冀、辐射全国产业转型升级的工业互联网赋能体系,加快建设工业互联网标识解析国家顶级节点、国家工业互联网大数据中心。
2.打造数智融合的数据智能基础设施。推进数据中心从存储型到计算型升级,加快数据中心从“云+端”集中式架构向“云+边+端”分布式架构演变。强化以“筑基”为核心的大数据平台建设,逐步将大数据平台支撑能力向下延伸,夯实北京城市大脑应用基底。建设人工智能超高速计算中心、一体化大数据平台、区块链共性平台等数据智能基础设施。加快传统基础设施数字转型和智能升级,积极开展智慧城市、智慧民生、智慧产业等智慧应用。
3.建设共享开放的生态系统基础设施。加强共性支撑软件研发,打造高可用、高性能操作系统,推动数据库底层关键技术突破。鼓励建设共享产线等新型中试服务平台。支持各类共享开源平台建设,促进形成协同研发和快速迭代创新生态。加强特色产业园区基础设施建设,完善协同创新服务设施。
4.夯实自主可控的可信安全基础设施。系统布局覆盖终端、用户、网络、云、数据、应用的可信安全基础设施。促进网络安全产业集聚发展,培育一批拥有网络安全核心技术和服务能力的优质企业,支持操作系统安全、新一代身份认证、终端安全接入等新型产品服务研发和产业化,建立可信安全防护基础技术产品体系,支持建设一体化新型网络安全运营服务平台,提高新型基础设施建设的安全保障能力。
(五)构筑多层次高素质的产业人才基础
1.凝聚优秀企业家和产业领军人才。弘扬企业家精神,营造尊重和激励企业家干事创业的社会氛围,汇聚和历练一批具有全球视野、追求卓越的企业家。建立国际化的产业领军人才引进意向清单,加大对全球高端创新人才的跟踪引进,集聚一批能够主持关键技术攻关、引领产业发展的领军人才队伍。在智能制造、集成电路、人工智能等重点行业建立首席专家特聘制度,通过首席专家的引领和带动,促进重点学科交叉、关键技术融合和系统集成创新。
2.加大创新型科技人才的引进培养力度。鼓励在京高等院校开设高精尖重点产业学科,培养一批具有较强科技研发和创新能力的高校毕业生。围绕产业发展需求引入一批高水平的创新人才团队,通过“项目带头人+创新团队”的模式以才带才、以才育才。
3.培养一批专业技能过硬的技术工人。开展产教融合建设试点,围绕集成电路、智能制造与装备、医药健康等重点领域加大紧缺专业人才培养力度,支持企业与职校联合建设一批高端制造人才实训基地,培养一批基本功过硬、精益求精的技术工人队伍。
六、全面提升产业链现代化水平新层级
以增强产业链关键环节自主创新能力为目标,推进“重点产业集群化、生产范式智能化、高端制造服务化、发展方式绿色化、产品服务品质化”五化发展,构建具有首都特色、掌握核心环节、占据高端地位的产业链。
(一)推动重点产业集群化
1.培育一批万亿级产业集群。用好三大科学城建设的创新增量,释放重大科技设施平台创新势能,实施万亿级产业集群培育“五个一”工程,聚焦关键技术环节突破和服务模式升级,力争在智能制造与装备、医药健康、产业互联网、智能网联汽车等领域培育形成一批兼具规模体量与行业核心竞争力的万亿级产业集群,实现产业能级再上新台阶,带动全市产业能级提升和结构优化。

2.推动产业链向高价值攀升。梳理高精尖产业链关键环节及相关环节领军企业,绘制重点产业链图谱,明确本市企业在关键环节的分布情况,开展产业竞争力评估,巩固提升关键环节已有企业的核心竞争力,有针对性地培育引进一批占据关键环节的企业项目。支持更多中小企业纳入关键环节领军企业供应链体系,借助领军企业的质量与标准化体系全面提升中小企业产品服务品质,加快全产业链优化升级。
3.增强产业链韧性和活力。建立重点产业供应链关键环节监测预警和协同保障体系,支持领军企业建立供应链“B计划”,围绕核心产品构建全球供应链风险管理体系,鼓励企业制定备份方案和替代清单,根据发展需要落地关键备份项目。统筹推进应急产业发展,促进应急装备与技术推广应用,加强医用物资等应急产品生产能力储备,建设区域性应急物资生产保障基地。力争到2025年,产业体系抗冲击能力显著增强,关键零部件和产业链关键环节在京津冀区域的配套化率显著提升。
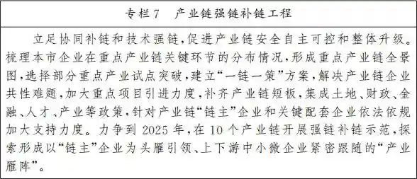
4.推动重点产业链强链补链。实施产业链强链补链工程,面向集成电路、智能制造与装备、智能网联汽车等重点产业“一链一策”定制产业链配套政策。支持产业链“链主”企业整合上下游资源,带动产业链关键核心配套企业就近布局,形成若干具有“竹林效应”的产业生态集群。针对先进制造业发展所必须的基础配套环节,探索通过统一规划、绿色生产、集中治理的方式在五环外(北京城市总体规划许可范围)或北京周边统筹布局。对特别重要且确需发展的配套项目,依法依规给予准入支持。支持各区聚焦主业精准强链补链,通过资金支持、开放市场等多种渠道与企业协同打造产业生态。

(二)加快生产范式智能化
1.推进智能生产力提升。在高精尖产业应用智能化装备,建设智能化工厂,生产智能化产品,延伸智能化服务,推进大规模定制,重点在智能手机、机器人、先进制程芯片、新型显示、无人化装备、新计算终端等领域,采取“优势产品+标杆工厂”模式建设一批“优品智造”标杆工厂。以专业化基地聚合隐形冠军企业的发展模式,打造科学仪器、机器人等特色产业集群。建设智能制造系统创新中心等平台,提升智能制造关键零部件和系统自主创新能力。通过“智能+”推动实现规模以上工业企业智能化改造全覆盖,推动先进制造业企业向全要素、全流程、多领域智能协同运营转型,构建基于智能制造的竞争新优势。
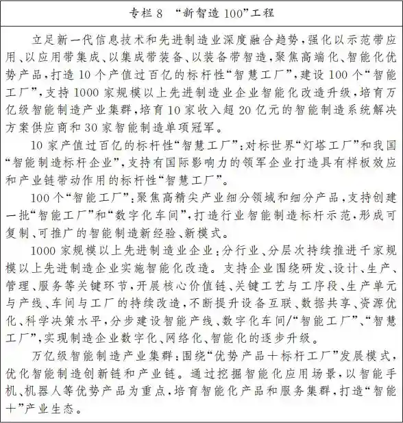
2.实施“新智造100”工程。制定完善智能制造标准体系,加快一批细分行业智能制造标准的研制、示范和推广,开展智能制造成熟度贯标。推进“十百千万”升级计划,鼓励先进制造业企业部署应用5G、工业互联网等新型基础设施,对标行业示范标杆工厂实施数字化、网络化、智能化改造,打造形成一批支撑“北京智造”的优质企业群体。

(三)促进高端制造服务化
1.进一步促进服务型制造发展。实施服务型制造领航工程,在工业设计、定制化服务、节能环保、供应链管理等重点领域遴选、培育一批示范企业、项目和平台。加快“共享工厂”示范推广,鼓励生产企业通过工业互联网共享生产订单的方式设立虚拟联合工厂,满足企业共性制造需求。支持制造业企业由产品设备生产商向智能化产品与服务提供商转型,延伸拓展产业链高价值服务环节,发展个性化定制、产品全生命周期管理等新模式,提升制造效率,做“制造的制造”,赋能北京先进制造业,辐射带动京津冀产业转型升级。

2.推动两业深度融合规范发展平台经济。紧抓“两区”建设战略机遇,推动先进制造业与现代服务业深度融合,应用新一代信息技术赋能新制造、催生新服务,进一步提高领军企业的规模能级和对产业链的影响力。聚焦工业云、协同办公与物流、分布式制造、集中采购等领域构建一批开放式创新服务平台,推动数字仿真设计、智慧出行服务等领域平台建设。力争到2025年,新增10个国际一流的平台型领军企业。
(四)实现发展方式绿色化
1.加快产业绿色低碳转型。推动装备、汽车、电子、材料、医药、都市工业以及数据中心等传统行业绿色低碳化发展,鼓励企业对标国际先进水平实施绿色化技术改造。利用数字技术对能源物料、污染排放、废物处理与资源化利用等全过程智慧管控。鼓励再制造和资源综合利用,推动新能源汽车动力蓄电池高效梯次利用。
2.全面建设绿色制造体系。对标国际国内先进水平动态完善重点领域能耗限额、用水定额、污染物排放、温室气体排放等地方标准,通过标准管理进一步提升绿色制造水平。鼓励企业、园区积极创建绿色工厂、绿色园区、绿色供应链,大力推行工业产品绿色设计,提升国际市场竞争力,规避低碳壁垒。促进企业、园区优先使用可再生能源,支持有条件的企业和园区率先探索碳中和实现路径。
(五)推进产品服务品质化
1.提升高精尖产品供给质量。在消费品、装备、原材料等领域开展质量提升行动,加大质量升级技术改造和技术创新支持力度。围绕智能网联汽车、机器人、智能终端等领域开展产品与行业质量状况调查,对标国际优质品牌制定具有针对性的质量提升方案。支持重点企业对标国际先进水平实施质量攻关技术改造,加强可靠性设计、试验与验证技术开发应用,提升重点行业关键工艺过程控制水平,使产品的性能稳定性、质量可靠性和安全性等指标达到国际同类产品先进水平。
2.健全协同有效的自主品牌提升机制。推动企业加强全面质量管理,争获全国质量标杆、北京市人民政府质量管理奖,引导企业提升产品和服务附加值,建立“高质、绿色、安全”的自主品牌形象。持续健全质量品牌发展市场机制,引导生产要素围绕高效率产业和优质自主品牌聚集。优化制造业质量品牌公共服务平台运作机制,提升服务中小微企业创建自主品牌的能力。健全质量监督检查机制,依法打击知识产权侵权、假冒伪劣和不正当竞争等行为。
3.打造高精尖产业“北京标准”。探索以国家技术标准创新基地(中关村)建设为核心,在智能制造与装备等重点领域创建一批国家技术标准创新基地。鼓励企业和社会团体制定满足高层次市场需求的先进标准;培育企业标准“领跑者”,以先进标准促进全面质量提升;支持重点企业主导或参与制定团体标准、行业标准、国家标准、国际标准。
4.进一步提升关键核心领域专利质量。推动PCT专利(专利合作条约)高质量发展。重视高价值专利培育,促进企业国际市场规划与PCT专利布局协调发展。推动智能传感器、移动通信终端等关键领域专利联盟及高质量专利池组建,建立产业领域内联合防御、风险分担、开放共享的知识产权协同运用机制等;支持专业专利运营机构探索适合本领域发展的专利运营模式。推进运营服务体系建设,完善知识产权价值实现机制,培育一批综合能力强、品牌效应突出的知识产权运营服务机构。
七、深化开放合作激发产业新活力
发挥“两区”建设政策叠加优势,积极融入新发展格局,完善高水平对外开放政策体系,深度参与全球产业链供应链重构重组,持续推动国际产能合作提质升级。
(一)高水平打造一批国际化产业园(片)区
1.高水平推动自贸试验区高端产业片区建设。推动北京自贸试验区高端产业片区亦庄组团、大兴组团建设,加快数字化、网络化、智能化赋能,巩固扩大两个组团产业基础优势,引进一批高端研发和制造项目,将高端产业片区打造成为科技成果转换承载地、战略性新兴产业集聚区和国际高端功能机构集聚区。鼓励顺义区、昌平区、房山区等围绕主导产业方向提高产业链现代化水平,协同高端产业片区落地建设国际合作产业项目。
2.高水平推动数字贸易示范区建设。以推动数字贸易开放创新发展为目标,以实现跨境数据安全有序流动为着眼点,推进规则探索、创新政策举措、突破制度瓶颈,增强北京在全球数字领域的先导性、话语权和影响力。依托中关村软件园国家数字服务出口基地、朝阳金盏国际合作服务区、自贸区大兴机场片区打造“三位一体”数字贸易试验区,支持中关村软件园国家数字服务出口基地打造“数字贸易港”和数字经济新兴产业集群、朝阳金盏国际合作服务区打造数字经济和贸易国际交往功能区、自贸区大兴机场片区打造数字贸易综合服务平台。
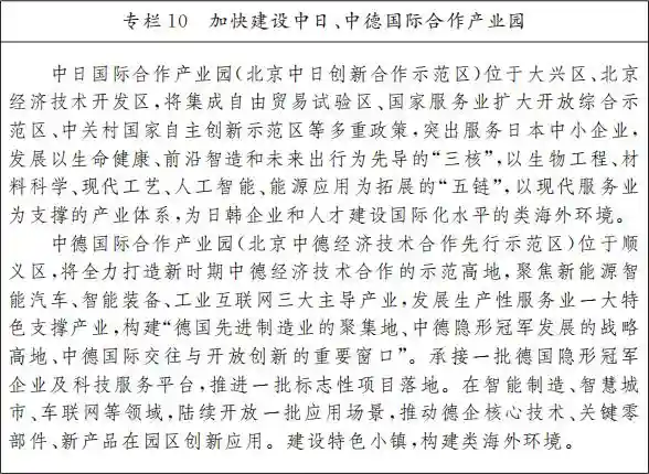
3.高水平推动国际合作产业园建设。重点推动中日、中德等国际合作产业园建设,探索推进双向投资升级,吸引一批国际化经营的单项冠军、专精特新企业入驻,努力建成我国对日、对德开放合作的重要窗口。探索园区国际化建设运营模式,完善类海外环境,创新产业发展、人才引进、金融服务、知识产权保护等方面政策。鼓励全市产业园区提升开发运营国际化水平。

(二)高质量培育一批双向创新载体
1.构建全球创新网络重要节点。加强与全球一流创新中心链接,畅通多元化国际交流合作通道。围绕创新药、智能网联汽车、智能装备、氢能等细分领域,支持设立境外投资基金、双边基金,引导国际知名企业、机构设立或与本市领军企业共建跨国科技成果转化中心,构筑全球互动的技术转移网络。重点在北京经济技术开发区和海淀、朝阳、顺义、大兴等区打造一批国际产业服务平台、技术创新交流中心、国际人才社区等国际化高端要素聚集平台。围绕5G、智能网联汽车、机器人、能源、航空航天打造具有全球影响力的产业合作交流平台。
2.鼓励创新主体拓展海外市场。推动本市高精尖产品、技术和服务主动参与全球市场竞争,在竞争中提升产品质量,打造具有国际影响力的“北京智造”“北京服务”品牌。鼓励企业通过收购兼并、联合经营、设立海外分支机构和研发中心等方式聚合海外优质产业资源,加快海外知识产权布局,参与国际标准研究和制定。支持企业通过对外直接投资、技术转让与许可等方式实施外向型技术转移,培育形成以技术、标准、品牌、质量、服务为核心的外贸竞争新优势。
(三)拓展重点领域国际合作广度和深度
1.加快推动高端制造领域更高水平开放。促进智能网联汽车、医药健康、智能制造与装备等领域投资贸易便利化、自由化。智能网联汽车领域,依托高级别自动驾驶示范区设立政策先行区,对新技术、新产品、新模式应用进行创新性监管,探索建立“安全高效、创新包容、衔接顺畅、国际一流”的制度体系;医药健康领域,争取跨境远程医疗、国际合作研发审批、急需医疗器械和研发用材料试剂设备通关等改革试点实施;航空航天领域,争取航空器材包修转包修理业务口岸便利化、航材保税监管、航空口岸功能提升等改革试点实施;绿色能源领域,推进氢能技术研发、示范应用及产业化合作,建设国际氢能中心。
2.探索推动信息技术领域开放。探索研究向外资开放国内互联网虚拟专用网业务(外资股比不超过50%);以中关村海淀园为载体取消信息服务业务(仅限应用商店)外资股比限制;鼓励外资依法依规参与提供SaaS服务(软件即服务);研究探索在国际商务服务片区完善相关法律制度和监管措施,以云计算平台建设为抓手,制定数据中心分级分类标准,健全不同市场主体参与数据中心建设的事前事中事后监管体系;鼓励国际知名开源软件代码库和开发工具服务商在京落地,支持开源社区交流平台、代码托管平台和应用服务平台建设。进一步在增值电信业务领域争取国家新支持政策。
3.促进数据跨境安全合规开放与使用。以数据分级分类为突破口,加快推进数据的国内国际流通,重点推进价值大、安全级别低的数据先行对外开放。用好北京国际大数据交易所,稳妥推进数据跨境流动,释放数据价值。重点在中关村软件园国家数字服务出口基地、朝阳金盏国际合作服务区和自贸区大兴机场片区部分区域探索数据跨境传输监管创新机制,推动跨境数据流动试点。探索自贸试验区内跨境数据流动试点路径;分阶段推动跨境数据有序安全开放;逐步建立跨境数据流动规则,不断扩大国际合作范围。
八、保障措施
全面提升产业现代化治理能力和水平,深化财税、土地、人才等重点领域改革,营造有利于创新创业发展的环境,激发市场主体活力,为高质量发展注入新动能。
(一)建设国际一流营商环境高地
坚持竞争中性原则,以市场准入、公平竞争、公正监管、产权保护等为重点,打造公平高效的市场环境,进一步完善民营企业困难协调解决和帮扶机制,进一步提升公共服务平台为中小微企业提供专业化服务的效能。健全平台经济治理体系,强化反垄断和防止资本的无序扩张,推动平台经济规范健康持续发展。全面推进企业投资项目承诺制改革。系统推进政务服务标准化、规范化、便捷化、智能化,深入推进“多规合一”,实现“一张蓝图”共享共用。绘制本市产业地图,服务各类投资主体,推动重大项目与空间资源、区域定位精准匹配。加快推进城市全域应用场景布局,支持高精尖技术产品优先在北京先行先试。
(二)加强产业疏解整治促提升统筹
深入实施“疏解整治促提升”专项行动,更精准推进低效企业关停退出,更多手段推进存量企业绿色化发展、数字化转型和智能化提升。坚持和优化新增产业的禁止和限制目录,完善相关配套措施和实施细则。促进市区重大项目信息的集中管理,建立完善谋划、储备、新开工、续建、竣工“五个一批”动态项目清单,加强项目日常调度和跟踪服务。各区、各园区要切实履行高精尖产业项目落地的主体责任,围绕主导产业建立市场化产业促进和项目服务平台,组建专业化产业经理人团队和企业服务队伍,谋划培育重大高精尖产业项目。依法落实安全生产“一岗双责”要求,强化行业安全生产监管执法,从产业政策、技改提升等方面促进工业领域安全发展。
(三)加大产业空间保障力度
系统梳理全市现状工业用地,研究划定全市工业用地控制线,分级实施禁止调整、调整必补偿的措施,保留一定规模的工业用地,保障先进制造业发展空间。鼓励高精尖产业重点承载区实施产业用地标准化改革,推出一批完成区域综合评估、明确项目准入标准、市政配套完善的高精尖产业用地。加强耕地占补平衡指标市级统筹,支持重大项目落地。支持各区围绕主导产业建设标准厂房,变“项目等厂房”为“厂房等项目”。制定实施鼓励腾退空间和老旧厂房再利用政策,支持“腾笼换鸟”加快引入高精尖产业项目。
(四)提高资金基金使用效率
持续加大财政资金对高精尖产业的支持力度,提高产业资金政策的普惠性、易得性。依照法律规定对市政府确定的重大项目加大股权投资、贷款贴息等支持力度。加大对智能化绿色化技术改造、高精尖产业创新平台建设、“首台(套)、首试产、首流片、首批次”新产品和产业园区基础设施建设的支持力度,支持企业开展智能化绿色化诊断评估服务和数字化赋能服务。鼓励“链主”企业在京导入强链补链项目。加强现有产业引导基金统筹使用,建立市场化基金运作平台,吸引社会资本参与投资本市鼓励发展的重点产业。鼓励无政府引导基金出资的社会私募基金投资本市高精尖产业项目。鼓励对重大项目建立投贷联动服务机制,支持银行等金融机构针对高精尖企业需求研究开发专属融资服务产品。
(五)做好人才培养和引进
优化高精尖产业发展急需的领军人才、创新型科技人才和“大国工匠”引进政策,研究产业急需人才在京落户更加便利化政策。加强本市人才政策与产业布局统筹设计,研究引导产业人才到平原新城和生态涵养区企业就业的落户政策。围绕高精尖重点产业发展需求加大高校毕业生落户指标和人才引进指标支持力度。探索从课堂教育向专业化、定制化、细分化的职业教育延伸,尽可能满足产业智能化、融合化、国际化发展形成的大量复合型人才需求。
(六)强化规划统筹实施
积极争取国家部委支持北京发展高精尖产业。统筹做好高精尖产业发展的新闻宣传、政策解读和舆论引导,向社会释放更加强烈的高质量发展信号,提振企业在京发展信心。根据发展实际调整完善本市高精尖产业统计指导目录,加强高精尖产业统计监测,提升统计数据服务政府和企业的质量水平。全力以赴抓好规划贯彻落实,制定关于促进高精尖产业投资加快制造业高质量发展的措施,出台细分行业发展实施方案。加强对规划实施的跟踪监测和评估。