医院一般给人并不缺钱的印象,但康复专科医院(医疗机构)却大多是微利经营,或收支平衡,甚至暂时亏损。通过分析多家康复医院就会发现,除了大型综合性康复医院外,确保稳定利润的寥寥无几。

康复机构将如何突破盈利困难的现状,且看多位康复医院院长为你支招儿。
造成康复医院盈利困难的原因主要包括:医保支付偏低、就诊量不足、难以与综合医院建立转诊机制以及康复同质化现象较为普遍等。且与临床治疗的盈利模式不同,康复往往难以获得充足的药品、耗材等收入。
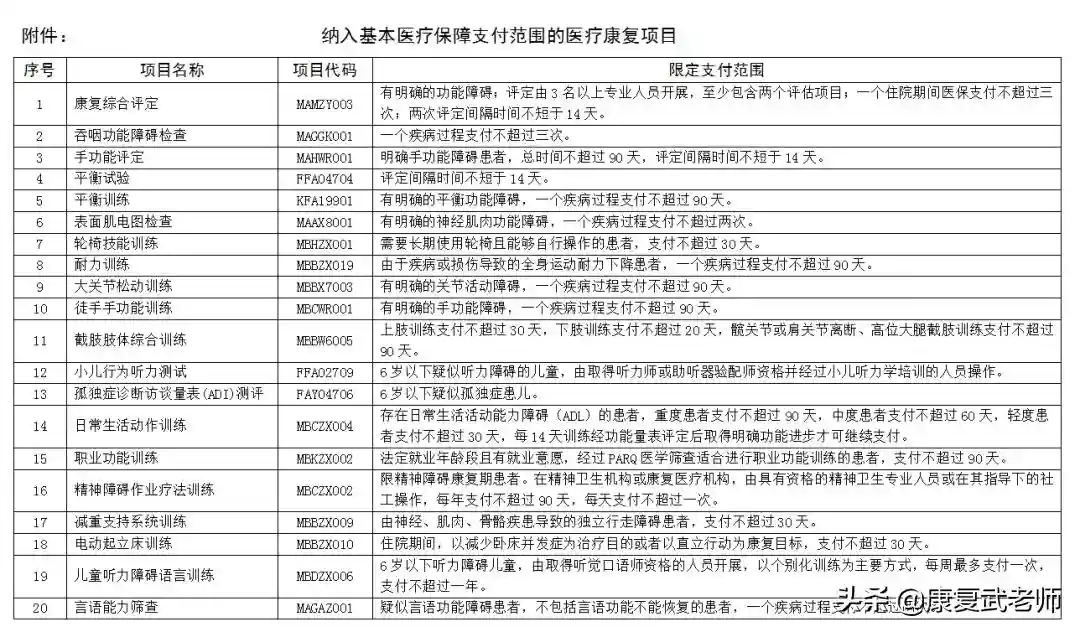
一直以来,医保支付偏低是限制康复治疗最大的障碍。在2016年之前,纳入国家基本医疗保障的康复项目仅有9项,虽然在2016年这个数字增加了20项,但因为严格限制次数和期限,使得康复治疗项目即便纳入医保,其平均报销比例也仅为40%-50%,给患者带来比较沉重的负担。支出高昂费用加上患者本身意识淡薄,造成就诊量不足,门庭冷落。

另外,很多私人资本举办的康复机构并未与大型公立医院建立稳定的转诊机制,这又进一步加剧了患者就诊量不足的情形,从而形成恶性循环。另外,中国目前的康复科目同质化较为严重,基本以需求量、发病率最高的神经、骨科康复为主。
虽然目前的康复医疗盈利模式尚不成熟,但在国家倡导社会办医的大环境下,各路资本的迅速涌入,康复医疗发展必将进入快车道。
但这些如雨后春笋的康复机构又将如何突破盈利困难,让自己不在抢滩夺陆的浪潮中阵亡,才是重中之重!下面举例几位康复医院院长给出的模式招数,希望能让你灵光一闪。

模式一:康复医疗+养老服务
这就是“医养融合”模式。成功案例便是北京英智康复医院,2006年,英智康复在北京八里庄院区实践了“医养融合”,已经运营了14年之久,如今患者爆满,一床难求,在大多数康复机构微利甚至亏损的情况下,英智康复八里庄院区的收入和利润每年以两位数的速度增长,足以看出这个模式的成功之处。
南京医科大学康复医学系主任、南京医科大学第一附属医院康复医学中心主任励建安教授也曾表达过相同的观点,他认为医养融合模式将成为公认的成功模式。
模式二:把康复医院办成综合医院
许多高级别的公立医院往往将康复医院办成了综合医院,从而实现盈利。这包括北京市公立三甲级别的博爱医院、北京康复医院等。
按照国家卫计委对康复医院的设立要求规定,康复医院的人员、设备科目设置等等同于同级别的综合医院,这就为康复医院开展其他疾病治疗提供了物质基础。康复科的亏损可由疾病治疗的药品、耗材等覆盖。
模式三:把康复医院办成连锁医院
加盟连锁模式只需建立一家运营较好的康复医院“母体”,在打出品牌后,可以吸引其他投资者,从而收取加盟连锁费用。

模式四:转诊机制
与大型综合医院建立转诊机制的重要性不必赘述,几乎每家康复医院均寻求这一保证客源的途径。下面来叙述细分康复市场的可能性。
模式五:细分康复市场
调查中发现,目前的康复医院存在同质化严重的现象,以神经、骨科康复为主,而其余细分市场涉足较少,或技术有限。但这些“偏门”的市场却需求旺盛。普华永道医疗行业咨询服务合伙人邢立萍了解到,在一些重工业城市如河北,做工伤类康复,在沿海地区,做风湿性疾病康复较容易获得消费市场。

康复医院经营管理策略
1、战略目标的确定。在民营康复医疗市场竞争的环境下,选择什么样的战略决定着康复医院的发展方向和潜力。康复医疗集团要形成分级的、“正金字塔”式的康复医疗机构分局;在单院建设上要以环境、疗效、服务取胜;在连锁医院建设上以集团化、规模化、标准化和精准的市场测算、灵活的商业模式取胜,打造顾连独有的企业文化。
2、康复疗效的提升。医疗的核心是效果,对应到康复就是疗效,是患者功能缺陷的改善和恢复,没有疗效就等于无效。提升康复医院的疗效,一靠技术、二靠制度。可理解为技术是生产力,而制度是生产关系。两者需互为基础,协调统一。在康复技术的选择上,除了要兼有通用性、前沿性的康复技术外,更要有自己的“独门绝技”,还要把眼光放在未来康复新技术上,放在与其他领域、其他技术、其他方法的交叉融合上。如开发康复机器人,利用VR、动态捕捉技术、基因治疗技术、干细胞技术、互联网技术、人工智能技术、区块链技术等,拓展新的康复技术模式,始终走在康复新技术的前列。
3、服务质量的把控。民营康复医院区别于公立康复机构的鲜明特征和成长基因就是高于公立机构的服务质量。服务质量在一定程度上决定着民营康复医院的成败。服务质量本身是一个“大质量”,是多个质量要素的系统功能体现。不仅包括对患者的服务上,还包括对患者家属的服务;不仅有来自医生的诊疗服务质量、护理人员的服务质量,还有医技人员的服务质量、保障人员的服务质量等等。
4、风险管控的措施。医疗行业一直是高风险行业,这些风险包括诊疗技术风险、护理风险、管理风险、医患冲突风险、媒体导向性风险等。康复医院从事的是“后治疗”工作,风险把控的重点是技术操作的失误、医疗流程的违背、感染事件的出现、患者人身安全的防范,医保政策的触线等等。实际上,出现在医院内部的风险相对有办法控制,但外部的风险涉及的面较广,有时候会超出医院自身能力控制的范围,引起连锁反应。
5、医保隐患的排除。我国现行医疗保障体系的特点决定了绝大多数民营医院与医保有着“又爱又恨”关系。在医保基金连攀新高的形势下,国家医疗保险部门的整合预示着下一步医保工作将越控越严。虽然民营康复医院医保收入占比不高,但医保连着医院形象、声誉和口碑,不容出现问题。首先要杜绝侥幸心理。医院上至管理层下至医务人员都要树立“医保是红灯,谁闯谁扣分”的红线意识,树牢思想防线。其次,要经常加强医保规则和知识的学习,对“什么能干、什么不能干”心中有数。第三,要抓好信息系统的整合,在HIS系统中植入临床路径,设置门槛、提醒和报警程序,严控药占比、耗占比,把医保拒付作为医疗质量考核体系中的重要一环,奖惩到个人和科室。最后,要抓好病历书写质量。病历是记录医疗过程和医疗水平的基础数据。质量好的病历不仅可以倒逼医疗质量的提升,也可以从源头上减少因病历书写不规范的医保扣款,有着一举二得的功效。
6、核心人才的培养。人才是最宝贵的资源,更是民营康复医院发展壮大的基础和核心,没有人才一切都是空谈。但在目前的医疗人才市场中,康复人才十分稀缺。因此能否吸引、培养、用好高素质的技术人才和管理人才,是影响康复医疗机构发展的关键性因素。康复医院人才培养应采取三种渠道:一是外部聘。以高薪、股权、期权、合伙人等方式吸引拨尖的高层次人才加入到康复专家和管理队伍中。二是内部养。在医院内部设立医疗组、学组和师徒组,通过内部高层次人才的带教培养自己的人才,也可以每年派遣医护人员前往国内外顶尖的康复医院进行带薪培训和进修,培养中层骨干人才。三是多方合。与国内一流的康复医院,综合医院的康复科、康复名医等建立战略合作和定期会诊机制;与医学院校共建人才学院和科研平台,疏通人才成长渠道。一方面吸引各类康复技术人才的加入。一方面,可提供源源不断的智力和人力支持。
7、信息网络的建设。信息技术是效率工具,没有信息系统的支持,就很难做到有效、有序、有理管理。康复医院的信息系统应是“全系统”。可把医疗信息系统、检验信息系统、放射信息系统、医学影像存档系统、电子病历系统、医院通讯系统、资源管理系统、行政管理系统等多个系统集合成大系统,实现康复医院的人、物、财和技术、管理的无缝连接。在患者身份信息的录入上,可在智能手环和一卡通的基础上,针对老年患者增设指纹录入、虹膜识别等新型生物识别技术。同时,要把医疗信息系统与省市医保和新农合等外部系统进行对接,运用智能终端、自助终端提高收费效率和便捷的医疗信息查询。推进线上线下诊断、咨询活动的联动和及时响应,把信息系统建成康复医院的神经和大脑。
8、市场营销的重点。我国民营医院的市场营销工作是“舶来品”,是从工业产品的销售推广中移植过来的。营销工作包括营和销。营是指一个大概念,是内部产品设计、生产和产品质量的联合体。有好的产品才能有好的营销,营销的关键是用户在哪里,营销就在哪里。您正好需要,我正好专业。如果把康复服务看作产品的话,好的疗效才是医院市场营销的基点和起点。营销工作的重点则是让高需求的人来体验、评价、宣传,让中需求的人愿意选择,让低需求的人知晓,把刚性需求用户转化为实际客户,把柔性需求的用户转化为刚性需求,再转化为实际用户。有需求满足需求,没有需求开发需求。康复医院的市场营销要做好三件事。第一件事,品牌塑造。品牌是基于患者心中的信任和赞许,不是靠广告、网络、报纸和电视等媒体宣传出来的,是靠医院疗效和服务一点一点堆积起来的,依靠是患者和家属口碑宣传的。第二件事,渠道建设。康复医院要与医疗机构、科研机构、大专院校、医疗器械、药品厂家等形成协作关系;与市、县级医院的医生、专家建立转诊关系;与红十字会、残联、教育、劳动社会保障部门等建立合作关系;与老年社区、干休所等建立通道关系;与康复患者群体、运动协会等建立信任关系。第三件事,项目开展。康复医院要借助重大节目、重大事件开展品牌推广和宣传,举办各类活动介绍专家、展示技术、展现成果等,吸引患者前来就诊。
9、行政管理的原则。医院行政管理(包括人力、财务、后勤等)是确保康复治疗顺利开展的各项协调工作的总和,在医院体系中属于服务保障部门,不是所谓的权利部门,更不是医院的核心部门,其工作的重心以服务保障康复治疗队伍的需要为核心,一切为了康复治疗。行政部门不直接“挣钱”,而是“花钱”的部门,必须要精打细算,不该花的坚决不花,该花的毫不含糊。凡是有利促进管理、提升技术、服务患者、品牌建立等迅速响应,及时到位。要把有限的金钱花在刀刃上,从“花钱”中“挣钱”,在“花钱”中“省钱”!
结语
康复医疗作为新兴的医疗产业,最需要的是大胆尝试和创新,虽然现在越来越多的公立医院都在开展康复科,但其根深蒂固的思想依然限制康复科的发展,让其沦落为医院的边缘科室。
所以想要建立一个盈利的康复医院,主要是采取正确的模式道路,拒绝同质化、边缘化,这样才能在康复大浪潮中不被淘汰。